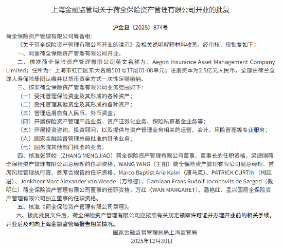
12月31日金融一线消息,上海金融监管局发布批复,同意荷全保险资产管理有限公司开业,核准荷全保险资产管理有限公司英文名称为:Aegon Insurance Asset Management Company Limited;住所为:上海市虹口区东大名路501号17层01-08单元;注册资本为2.5亿元人民币,全部由荷兰全球人寿保险集团认缴并以货币资金方式一次性足额缴纳。
同时,核准张梦姣(ZHANG MENGJIAO)荷全保险资产管理有限公司董事、董事长的任职资格,梁建刚荷全保险资产管理有限公司总经理的任职资格,WANG YANG(王阳)荷全保险资产管理有限公司副总经理、首席风险管理执行官、首席合规官的任职资格,Marco Baptist Arie Keim(康马克)、PATRICK CURTIN(柯廷进)、Jonkheer Marc Alexander van Weede(万维德)、Damiaan Frans Rudolf Jacobovits de Szeged(戴明仁)荷全保险资产管理有限公司董事的任职资格,万红(WAN MARGARET)、潘艳红、孟兴国荷全保险资产管理有限公司独立董事的任职资格。

