炒股就看金麒麟分析师研报,权威,专业,及时,全面,助您挖掘潜力主题机会!
1月16日晚,莱绅通灵发布公告称,公司当日收到《江苏证监局对欧陆之星钻石(上海)有限公司采取出具警示函措施的决定》(简称“《警示函》”),欧陆之星钻石(上海)有限公司(简称“欧陆之星”)因未如实披露相关股东代持事项,违反了《上市公司收购管理办法》相关规定。
根据莱绅通灵此前披露的2025年第三季度报告,欧陆之星持有1715.62万股莱绅通灵股票,持股比例为5%。
未真实披露代持
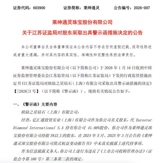
《警示函》内容显示,经查,亿汇通投资实业(上海)有限公司作为欧陆之星名义股东,代Eurostar Diamond International S.A持有欧陆之星41.66%股份。欧陆之星作为莱绅通灵持股5%以上的股东,在2024年5月、2025年3月公告的《莱绅通灵珠宝股份有限公司简式权益变动报告书》中未真实披露上述代持事项。
作为信息披露义务人,欧陆之星上述行为违反了《上市公司收购管理办法》(证监会令第166号)第三条第三款的规定。根据《上市公司收购管理办法》(证监会令第166号)第七十五条的规定,江苏证监局决定对欧陆之星采取出具警示函的行政监管措施,并记入证券期货市场诚信档案。
基于上述行为,上交所同日也向欧陆之星予以监管警示。
莱绅通灵2024年5月披露的简式权益变动报告书显示,欧陆之星与Eurostar Diamonds Internal S.A.合同纠纷一案,由于后者未履行生效法律文书确定的义务,欧陆之星向江苏省南京市中级人民法院申请对案涉股份进行司法划转,江苏省南京市中级人民法院作出裁定,将Eurostar Diamonds Internal S.A.持有的莱绅通灵无限售流通股2470.59万股(占公司股份总数的7.16%)过户至欧陆之星名下。
彼时,欧陆之星披露的股权结构为亿汇通投资实业(上海)有限公司持股41.67%,AUSTAR DIAMOND & JEWELLERY COMPANY持股33.33%,HENG YUEN INTERNATIONAL INVESTMENT持股25%。
多个股东减持
公开信息显示,莱绅通灵主营珠宝首饰的品牌运营管理、产品设计研发及零售,目前已形成全品类珠宝产品矩阵。2025年前三季度,公司实现营业收入12亿元,同比增长35.95%;归母净利润为6908.82万元,同比扭亏为盈。
对于业绩增长原因,莱绅通灵解释称,主要为镶嵌钻石饰品中镶嵌黄金饰品收入增加所致。
中国证券报记者注意到,近半年来,莱绅通灵有多个持股5%以上股东披露减持计划。
2025年9月,公司公告称,持股5.31%的股东宁波宁聚资产管理中心(有限合伙)-宁聚量化多策略证券投资基金,拟减持不超过公司总股本1%的股份,减持原因为股东自身资金需求。
今年1月5日,公司公告称,持股5.31%股东上海拓牌私募基金管理有限公司-拓牌兴丰7号私募证券投资基金,拟减持不超过公司总股本1%的股份,减持原因为产品投资资金配置需要。


